Žingsniai, kaip sukurti interaktyvią „Tex-to-Image“ generavimo programą naudojant „Gradio“ ir apkabindamas veido difuzorius
Šiame vadove mes sukursime interaktyvią „Tex-to-Image“ generatoriaus programą, pasiekiamą per „Google Colab“,…
„Kggen“: žinių grafiko ištraukimo tobulinimas naudojant kalbų modelius ir klasterių metodus
Žinių grafikai (KG) yra dirbtinio intelekto programų pagrindas, tačiau jos yra neišsamios…
MLLM suderinimas per MM-RLHF: didelio masto žmogaus pirmenybės duomenų rinkinys, atliekant multimodalines užduotis
Multimodaliniai didelių kalbos modeliai (MLLM) sulaukė didelio dėmesio už jų sugebėjimą tvarkyti…
„Moonshot AI“ tyrimai pateikia bloko dėmesio (MOBA) mišinį: naujas AI metodas, kuris taiko ekspertų mišinio (MOE) principus dėmesio mechanizmui
Efektyviai tvarkyti ilgą kontekstą buvo ilgalaikis iššūkis natūralios kalbos apdorojimui. Dideliems kalbų…
„Microsoft AI“ išleidžia „Omniparser V2“: AI įrankis, kuris bet kurį LLM paverčia kompiuterio naudojimo agentu
Dirbtinio intelekto srityje, leidžianti didelius kalbų modelius (LLM) naršyti ir sąveikauti su…
Laipsniškas „Python“ kodo įgyvendinimas, siekiant sukurti interaktyvius fotorealistinius veidus su „NVIDIA StyleGAN2 -ANA“
Šiame vadove atliksime nuodugnų, interaktyvų NVIDIA „StyleGAN2-ANA Pytorch“ modelį, parodydami savo galingas…
Šis AI dokumentas pristato įvairias išvadas ir patikrinimą: Pažangių matematinių ir loginių problemų sprendimo AI samprotavimų gerinimas
Didelės kalbos modeliai parodė nepaprastas problemų sprendimo galimybes ir matematinius bei loginius…
„Openai“ pristato „Swe-Lancer“: etalonas, skirtas įvertinti modelio veikimą realaus pasaulio laisvai samdomų programinės įrangos inžinerijos darbuose
Kylančių iššūkių programinės įrangos inžinerijoje sprendimas prasideda nuo pripažinimo, kad tradiciniai etalonai…
„Scale AI Research“ supažindina su J2 užpuolikais: panaudojimas žmonių patirtimi, siekiant paversti pažengusius LLM į veiksmingus raudonųjų komandų atstovus
Kalbų modelių pavertimas veiksmingais raudonaisiais komandos nariais nėra be iššūkių. Šiuolaikiniai didelių…
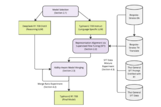
Gerinant samprotavimo galimybes mažo išteklių kalbų modeliuose, efektyviai sujungus modelį
Didelių kalbų modeliai (LLM) parodė išskirtines galimybes atlikti sudėtingų samprotavimo užduotis, atlikdami…

